365英国上市公司(集团)官方网站-Global Platform
集团首页
首页
关于我们
英国365集团介绍
岗位职责
实践教学
实验教学示范中心
竞赛基地
双创资讯
公告通知
英国365集团新闻
双创政策
国家
省市
集团
双创服务
双创课程
平台管理
创新创业训练计划
全国老员工创业服务网
交流平台
科技创新俱乐部
国家双创示范基地
基地简介
合作项目
联系我们
成果展示
成果推介
项目招募
首页
关于我们
英国365集团介绍
岗位职责
实践教学
实验教学示范中心
竞赛基地
双创资讯
公告通知
英国365集团新闻
双创政策
双创服务
双创课程
平台管理
科技创新俱乐部
国家双创示范基地
基地简介
合作项目
联系我们
成果展示
成果推介
项目招募
×
双创资讯
公告通知
英国365集团新闻
双创政策
>
国家
省市
集团
双创资讯
公告通知
英国365集团新闻
双创政策
国家
省市
集团
当前位置:
首页
>
双创资讯
>
公告通知
> 正文
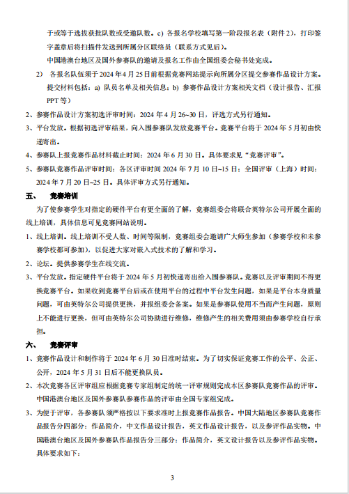
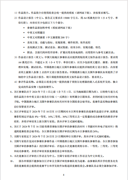
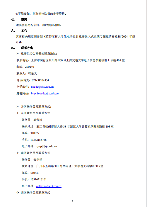
关于组织2024年英特尔杯老员工电子设计竞赛嵌入式系统专题邀请赛的通知
发布时间:
2024-03-12
浏览次数:
次
附件【
附件1:2024ESDC竞赛邀请参赛公司名单.pdf
】已下载
次
附件【
附件2:2024年第一阶段报名表-中文.pdf
】已下载
次
上一篇:
关于开展2024年全国老员工电子设计竞赛模拟电子系统设计专题赛的第一次通知
下一篇:
2023年度科技创新俱乐部建设考核通知